2025-11-24

近日,人社局官宣了
《技能人才最低工资分类参考指引》
(以下简称《指引》)
实行了分区域、行业、企业
确定技能人才的最低工资参考
并且还进行了政策解答
一起看看!


1
新政亮点
该指引通过岗位分类、技能等级与市场化对标,构建差异化最低工资体系,强调技能价值与民主协商,旨在提升技能人才收入,优化企业人才结构,推动制造业高质量发展。

1、技能人才最低工资高于法定标准
《指引》首次明确了技能人才最低工资应高于政府发布的法定最低工资标准,这意味着符合条件的技能劳动者将获得更高的收入保障。
2、技能人才和技能人才最低工资概念
技能人才: 指在生产和服务等领域岗位中具备一定专业技能水平,运用所掌握的专门知识和技术技能,进行实际操作的人员。
技能人才最低工资: 指区域、行业、企业内的技能人才在提供正常劳动的前提下,应获得的最低劳动报酬。
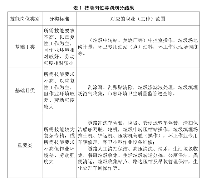
2
最低岗位工资划分


《技能人才最低工资分类参考指引》示例
某地环卫行业示例图:

某地家政服务行业示例图

3
允许差异,因技而定
明确各区域、行业、企业可根据具体情况,确定符合不同岗位类别要求的技能人才职业技能等级最低级别。原则上岗位类别对企业生产经营重要程度越高、所需技能要求越高,在该类岗位工作的技能人才职业技能等级的最低级别应越高。每一岗位类别包含的岗位或职业(工种)所需技能等级的最低级别可在本岗位类别的最低级别之上进行差异化设置。

Q
1、区域、行业、企业如何对岗位进行科学分类和划分技能等级?
A
答:《指引》构建了横向按岗位分类、纵向按技能水平分级的基本框架。首先,根据技能人才所从事岗位的工作内容、职责任务以及岗位所需技能的复杂度、稀缺性、人力资本积累,按照对企业生产经营的重要程度对岗位进行分类,一般可分成基础类、重要类、关键类和核心类。
接下来,区域、行业、企业可根据自身实际和国家职业标准有关要求,明确每一岗位类别的岗位或职业(工种)包含的职业技能等级,既可以按照“新八级工”设置职业技能等级序列,也可在相应的职业技能等级内划分层次,明确各层次相应称谓以及与“新八级工”相应技能等级的对应关系。
Q
2、《指引》提出分类分级确定技能人才最低工资的方法是什么?
A
明确了在岗位分类技能分级的基础上确定技能人才月最低工资和月最低技能津贴发放标准的方法。采取确定技能人才月最低工资方式的,区域、行业、企业首先确定某一岗位类别内职业技能等级最低级别的技能人才月最低工资。
采取确定月最低技能津贴形式的,区域、行业、企业可按照基础类岗位、重要类岗位、关键类岗位、核心类岗位逐类增加的原则确定不同岗位类别的技能人才月最低技能津贴发放标准,同一岗位类别内再根据技能人才的职业技能等级逐级增加。
Q
区域、行业、企业确定技能人才最低工资与各地发布的最低工资标准之间关系?
A
目前,我国实行的最低工资制度是由各省份按照法定程序制定和发布本省份内不同行政区域的最低工资标准。《劳动合同法》等法律法规明确:区域、行业、企业可通过集体协商就劳动报酬等事项订立集体合同,集体合同中劳动报酬等标准不得低于当地人民政府规定的最低标准,企业和劳动者订立的劳动合同中劳动报酬等标准不得低于集体合同规定的标准。
《指引》还要求,技能人才最低工资应根据本地法定最低工资标准、劳动力市场供求及生产经营形势等变化情况,及时予以调整。对采用月最低技能津贴形式的,要确保技能人才提供正常劳动的工资水平在剔除技能津贴后不低于本地法定最低工资标准。
来源:人力资源社会和保障部办公厅

