2025-11-13

又一地官宣:
婚假、产假都要延长
一起来看看~

01
湖南
婚假、产假双延长
近期,湖南省人民政府办公厅印发《关于完善生育支持政策推动建设生育友好型社会的十条措施》的通知:

其中明确鼓励用人单位在国家规定婚假的基础上,将职工的婚假延长至20天;

鼓励用人单位对符合法定生育条件的女职工,在享受国家规定产假的基础上,延长产假至188天。

02
四川
已在立法阶段,年内执行
近日,有网友提问:
想咨询下四川省婚假延长多久落实,多久执行呢?落实后之前一年内未休的还能享受到该政策吗?
10月14日成都市人力资源和社会保障局发布回应:
目前,省卫健委、省人社厅已将延长婚假政策正式纳入《四川省人口与计划生育条例(修正草案)》。目前省人大已将其纳入今年立法计划,已进入立法程序,烦请耐心等待。

今年6月,四川省卫生健康委员会官网发布《四川省人口与计划生育条例(修正草案征求意见稿)》,对婚假、生育假等内容进行调整。
在对《意见稿》的起草说明中,调整内容包括:
1.延长婚假假期。根据四川实际,并参考其他省份做法,由5天延长至20天,自愿参加婚前医学检查的再增加5天婚假。
2.延长生育假。按照符合法律法规生育的孩次设立生育假递增机制。将四川生育假延长为生育一孩90天,生育二孩120天,生育三孩150天,即在原规定60天的基础上,对生育一孩、二孩、三孩的分别延长一个月、两个月、三个月。
03
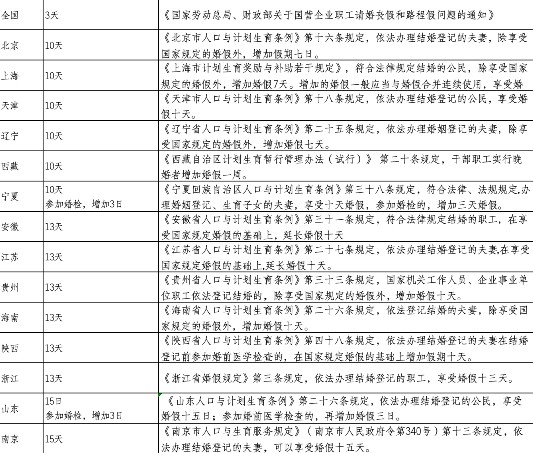
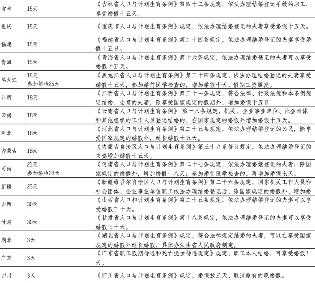
全国
婚假、产假一览表
除了上面2省外,其他省份相继出台婚假、产假政策,给大家整理了一份婚假一览表。
(整理仅供参考,具体以最新政策为准)


注:湖北省人民政府办公厅发布了《关于加快完善生育支持政策体系更加务实有效建设生育友好型社会的若干措施》的通知,其中明确湖北省延长婚假至15天。
四川省人民政府办公厅关于印发《四川省人民政府2025年立法计划》的通知要求,拟于年内出台婚、产假延长相关政策。
随着各地计生条例的修改,产假有所延长,具体可查看下表⬇️

04
婚育高频问题快答

婚假高频问题:
一、员工复婚可享受婚假吗?
首先:复婚≠再婚
复婚是原夫妻重新结婚,再婚是与新伴侣结婚。各地规定不同:
复婚可享婚假:如《山东省卫生健康委员会关于<山东省人口与计划生育条例>实施中有关假期规定适用问题的指导意见》中明确再婚、复婚可享婚假。
未明确规定,实操允许:如《上海市人口与计划生育条例》规定。符合法律规定结婚的公民,除享受国家规定的3天婚假外,增加婚假7天,共计10天。
明确规定不可享:如安徽、江西在《人口与计划生育条例》规定复婚员工不享婚假。
二、婚假包含法定假日、休息日吗?
分地区情况:
按工作日计算:北京、浙江、天津等地区,法定休假日、休息日不计入婚假。
法定节假日不计入,遇节顺延:如上海、江苏。
按自然日计算:广东、重庆等地,婚假遇法定休假日、休息日不另加天数。
产假高频问题:
一、产假天数是自然日还是工作日?
法律未明确规定,从立法本意来讲,以自然日计算为宜,因女职工身体恢复需一致时长,不考虑工作日或节假日,具体看地区文件。
二、产假从何时开始起算?
根据《中华人民共和国劳动法》《女职工劳动保护特别规定》(国务院令第619号)规定,对怀孕7个月以上的女职工,用人单位不得延长劳动时间或者安排夜班劳动,并应当在劳动时间内安排一定的休息时间。怀孕女职工在劳动时间内进行产前检查,所需时间计入劳动时间。女职工生育享受98天产假,其中产前可以休假15天。
女职工产前可以休假15天,系指预产期前15天的休假,包括在98天的产假之中。地方另有规定的,按照地方有关规定执行。
来源:人社部、第一财经、红星新闻、问政四川,内容来源于网络

