官方新政|2025年社保基数重磅调整!全国多地上下线上涨

2025-09-22

近日,全国多地陆续公布了2025年度社会保险缴费基数的最新调整方案,这一举措关系到广大参保人员的切身利益,也引起了社会各界的广泛关注。特别整理一期最新的政策。

 

 
 

2025 年社保缴费基数调整汇总

 

 

 

 

 

上海

 

202571日起,上海市社保缴费基数上限调整为37302/月,下限调整为7460/月。2024年度全口径城镇单位就业人员平均工资为12434/月。参保单位及职工、灵活就业参保缴费人员需在202510月底前缴纳因基数调整产生的社会保险费补差部分,期间免收滞纳金和利息。

 

 

 

 

 

北京

 

2025住房公积金年度继续执行5%至12%的缴存比例政策。缴存单位可根据自身情况在规定范围内自主确定具体缴存比例,在办理职工住房公积金年度缴存基数申报时进行缴存比例的调整。2025住房公积金年度住房公积金月缴存基数上限为35811元,自2025年9月1日起,住房公积金月缴存基数下限调整为2540元,领取基本生活费职工的月缴存基数下限为1778元,新受理的住房公积金个人住房贷款,计算借款申请人贷款金额所使用的月基本生活费标准按1778元执行。

 

 

 

 

 

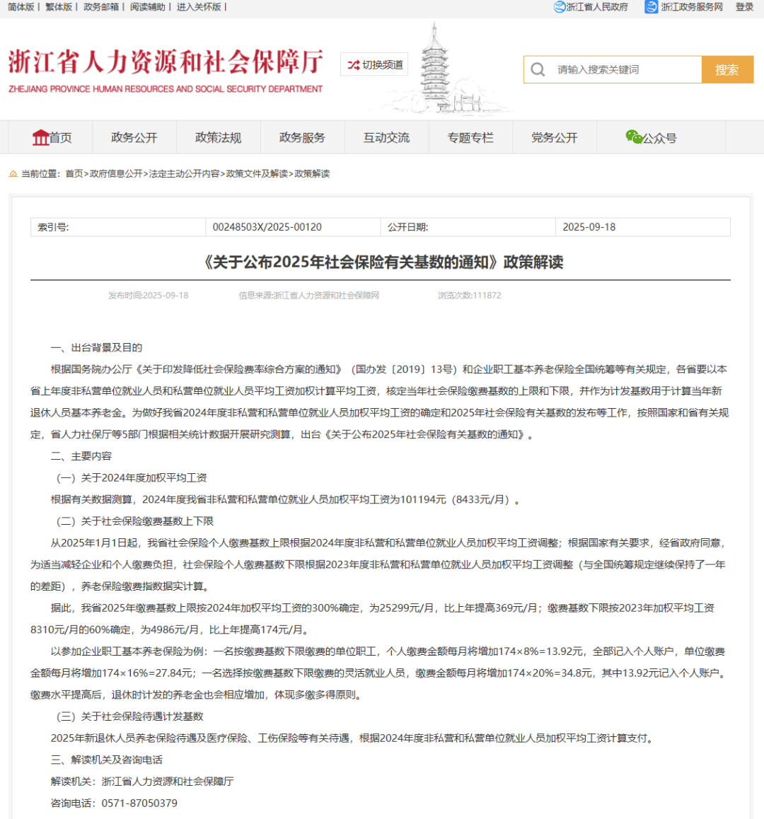
浙江

 

2025年缴费基数上限按2024年加权平均工资的300%确定,为25299元/月,比上年提高369元/月;下限按2023年加权平均工资8310元/月的60%确定,为4986元/月,比上年提高174元/月。以企业职工基本养老保险为例,缴费基数下限缴费的单位职工,个人缴费金额每月将增加一定数额,单位缴费金额也有相应变化。

 

 

 

 

 

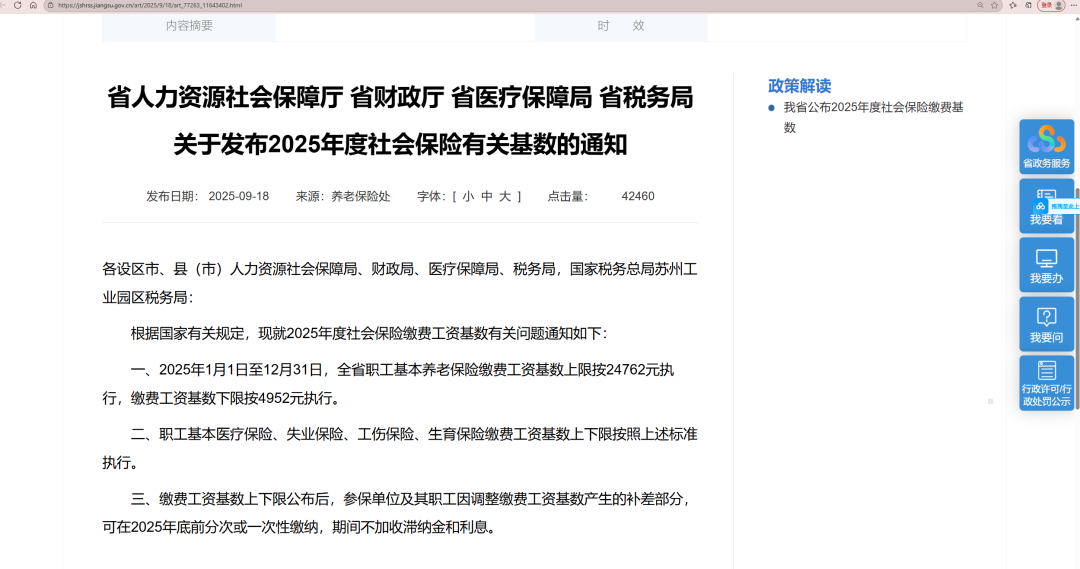
江苏

 

2025年1月1日至12月31日,全省职工基本养老保险缴费工资基数上限按24762元执行,缴费工资基数下限按4952元执行。职工基本医疗保险、失业保险、工伤保险、生育保险缴费工资基数上下限按照上述标准执行。

 

 

 

 

 

安徽

 

2025年社会保险个人缴费基数上限为21556元/月,下限为4311元/月,执行时间为2025年1月1日至12月31日。以个人身份参加企业职工养老保险的个体工商户和灵活就业人员,可在缴费基数上下限范围内选择适当的缴费基数,按月、按季、按半年、按年缴纳企业职工基本养老保险费。

 

 

 

 

 

河北

 

2025年全省社会保险(含职工基本养老保险、工伤保险、失业保险)缴费基数以6678元/月确定个人缴费基数上下限,缴费基数下限为4007元/月(60%),缴费基数上限为20034元/月(300%)。2025年全省职工基本养老保险计发基数为7410元。

 

 

 

 

 

四川

 

2025年度全省三项社会保险缴费基数上限为22938元/月,下限为4588元/月。

 
 

缴费基数普涨,政策灵活性增强

从各地的调整情况来看,社保缴费基数普遍呈现上调趋势。这一调整是基于上年度当地就业人员平均工资的变化,反映了社会经济发展和工资水平增长的实际状况。下面整理出全国社保基数变化总览。

 

图片图片图片图片图片图片图片